Explore Photos

View photos about training, new technology, aviation and more from around the Marine Corps, and download high quality images.

Feb 22, 2011

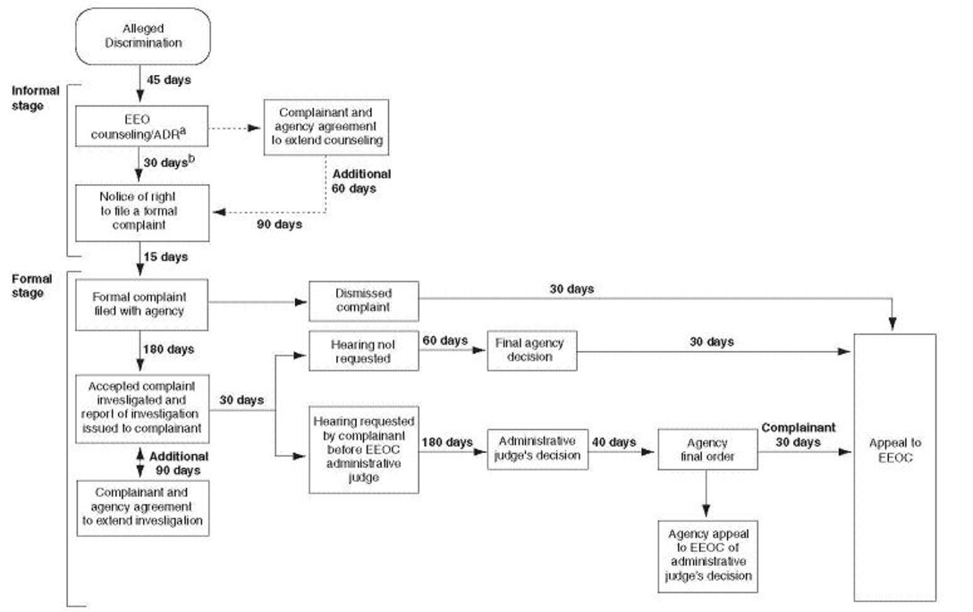
Dispute resolution administrative process with timeline

No camera details available.

IMAGE IS PUBLIC DOMAIN

Read More

This photograph is considered public domain and has been cleared for release. If you would like to republish please give the photographer appropriate credit. Further, any commercial or non-commercial use of this photograph or any other DoD image must be made in compliance with guidance found at https://www.dimoc.mil/resources/limitations, which pertains to intellectual property restrictions (e.g., copyright and trademark, including the use of official emblems, insignia, names and slogans), warnings regarding use of images of identifiable personnel, appearance of endorsement, and related matters.

No camera details available.